(1)副本模式:3種(單人模式:31級/ 普通5人模式:32級/ 稀有5人模式:38級)
本文主要講解普通模式攻略,普通5人團隊可以嘗試。
單人模式BOSS更簡單,掉落低一檔裝備。單人模式會隨機包含副本的1/2到1/3區域,不會打完所有BOSS。
稀有副本難度更高,獎勵也更好,需要有一定經驗的5人團隊挑戰。
(2)副本所在位置:
東部領地—貪婪溪谷—貪婪迷宮(Lv31~32)東側

(3)副本進入等級:
在入口處可進行模式選擇。
單人模式:31級及以上等級才能進入;
普通模式:32級及以上等級才能進入;
稀有模式:38級及以上才能進入。
(4)副本裝備強度要求:
1)從副本入口進入,普通模式 / 單人模式 沒有裝備強度要求。
2)由副本匹配系統進入,普通模式要求PVE裝備強度最低50,稀有模式要求PVE裝備強度最低80。
按“P”打開角色界面,在下圖位置可以查看PVE裝備強度。

(5)副本BOSS攻略說明:
1)札巴勒曼蒼穹共4個BOSS
額外說明:這個副本時野外型副本,可以在副本裡騎坐騎。首領怪吃眩暈,所
以要活用此技能。
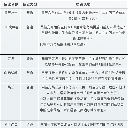
2)一號BOSS—阿佈卡伊傑攻略說明:

阿佈卡伊傑
名字:阿佈卡伊傑
怪物等級:普通模式-34級 / 稀有模式-38級
怪物類型:重型怪(BAM)
怪物特點:
a) 阿佈卡伊傑的技能並不復雜,但是傷害非常高,對TANK的要求非常高。
b) 阿佈卡伊傑隻有3種攻擊方式,橫掃、豎劈、旋風重擊。但是攻擊頻率很高,所以TANK需要找準節奏,不斷建立仇恨,否則很容易OT。
c) 在體力下降到一定數值時,BOSS會招小怪,這時需要DPS迅速將小怪擊殺然後在轉火BOSS。一旦節奏被打亂,會很快被BOSS擊潰。
BOSS技能介紹:

BOSS攻略:
a) 先把附近的小怪清掉再開始打王,否則召喚第二波小怪時,很容易引導非常多的怪。
b) 這隻Boss的旋風重擊傷害非常高,TANK一定要防禦住,如果被砍倒一刀,至少要消耗80%的體力。
c) 近戰DPS也要註意旋風重擊,因為這個技能也會打到身後。
d) HP70%以下會由地圖左到右召喚親衛隊,將咒術師清除後弓箭手就會消失
HP50%以下會在附近叫出一大堆小怪,數量很多且攻擊力高,但HP很少。
HP30%以下BOSS會開無敵護盾,接著往木橋的方向跑,這時候要馬上追上去,否則若放任王跑到終點,離玩家距離太遠則HP會重置。
e) 路上的弓箭手HP很少很弱,可以無視。打倒王後,木橋上面會出現一個寶箱,打碎後即可獲得獎勵。
3)二號BOSS—佩巴卡諾攻略說明:

佩巴卡諾
名字:佩巴卡頓
怪物等級:普通模式-34級 / 稀有模式-38級
怪物類型:重型怪(BAM)
怪物特點:
a) 難度比第一隻BOSS阿佈卡伊傑低一些,主要是多好沖刺的技能,因為被打中會導致眩暈。
b) 速度很快,經常使用後跳和沖刺,所以對於TANK的站位考驗很高,BOSS經常後跳,所以DPS盡量站在側面輸出。
c) 總體來說,是一隻比較常規的BOSS。並不是非常難。
BOSS技能介紹:
佩巴卡頓使用技能

BOSS攻略:
a) 整體來說是一隻考驗團隊DPS的BOSS,需要DPS的最高效率輸出。
b) TANK背對角落,將BOSS仇恨拉住,DPS和治療環繞在BOSS身後輸出和治療。
c) 盡量使用暈技,因為BOSS會隨機後跳,被碰到會造成傷害。如果被碰到也不要慌張,BOSS很有可能馬上會在後跳後進行沖刺,如果被碰到會有眩暈的DEBUFF。
d) BOSS後跳後,使用沖刺技能有準備的時間,可以用捕獲打斷。
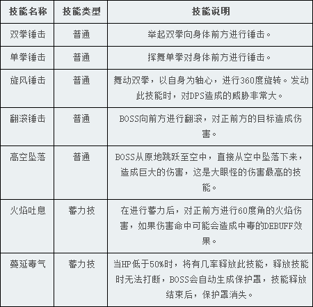
4)三號BOSS—巨大魔眼怪(隻在稀有模式下出現)攻略說明:

巨大魔眼怪
名字:巨大魔眼怪
怪物等級:稀有模式-38級
怪物類型:重型怪(BAM)
怪物特點:
1) BOSS體型龐大,所以DPS盡量站在BOSS的側面,否則很難躲避BOSS 的大范圍傷害。
2) 移動的范圍很大,治療要跟進TANK,DPS盡量不要損血。DPS註意保命,BOSS可能一擊必殺。
3) 火焰吐息會附件DEBUFF的持續掉血傷害,治療要及時解除DEBUFF。
4) 該BOSS傷害非常高,有暈技輪流使用,盡量快速輸出。
5) 最後環節的大范圍毒液攻擊,要迅速跑出傷害范圍,TANK要及時在技能釋放完畢後及時接BOSS。
BOSS技能介紹:

BOSS攻略:
a) 巨大魔眼怪是一個對DPS考驗較高的BOSS,因為怪物體積巨大,所以DPS很容易會被攻擊到,會分散治療的註意力。另外由於BOSS傷害很高,對於DPS的輸出效率會造成很大的影響。
b) TANK盡量將BOSS拉到墻邊一側,這樣DPS的預判會更準確一些,出現大范圍攻擊時,DPS盡量向外圍閃躲,因為BOSS的攻擊覆蓋面非常大,左右閃躲也不一定能逃離攻擊范圍。
c) 需要著重註意的兩個技能是旋風錘擊和高空掉落,這兩個技能釋放都比較突然。
d) BOSS的蔓延毒霧技能會顯示傷害范圍,如果實在沒有躲開,會中DEBUFF,治療要及時解DEBUFF。
5)四號BOSS—戈利德攻略說明:

戈利德
名字:戈利德
怪物等級:普通模式-34級 / 稀有模式-38級
怪物類型:重型怪(BAM)
怪物特點:
1) 該BOSS攻擊連貫性比較強,躲閃時要註意BOSS接下來的動作。
2) 盡量別在BOSS尾部進行攻擊,屬於蜥蜴王類怪物掃尾會造成非常高的傷害。
3) 遠程DPS需要註意隨機仇恨的攻擊技能。
4) BOSS對於遠程近戰都存在隨機仇恨的攻擊技能,TANK要註意及時拉住BOSS。
BOSS技能介紹:

BOSS攻略:
a) 戈利德是一隻隨機仇恨技能較多的BOSS,對於TANK的隨機應變能力有較大的考驗。TANK盡量將BOSS拉至墻角,這樣BOSS攻擊范圍受到限制,方便DPS進行輸出。
b) DPS盡量散開在BOSS身體兩側進行攻擊,如果在正面或者正後面進行輸出,很容易會被爆裂擊和掃尾攻擊到。
c) BOSS經常會仇恨清0,然後向正前方迅速移動,DPS不要著急出手,需要等TANK接好BOSS的仇恨後,再跑到BOSS身體兩側進行輸出。
d) 遠程職業要提高警惕,隨機仇恨的主要傷害目標都是針對遠程職業。
6)五號BOSS—拉魔安?札巴勒曼攻略說明:

拉魔安·札巴勒曼
名字:拉魔安·札巴勒曼
怪物等級:普通模式-34級 / 稀有模式-38級
怪物類型:重型怪(BAM)
怪物特點:
1) 該BOSS善於跳躍,戰鬥中隨機因素較多,毒蟲和連續跳躍會嚴重影響隊伍的輸出節奏。這是擊敗BOSS的難點所在。
2) 躲好毒蟲是最基本的一點,
3)DPS註意自己的站位BOSS對於橫向的攻擊技能較多,跳躍攻擊、轉身攻 擊、甩尾攻擊等等。
4)整體戰鬥需要每個用戶對於BOSS仇恨有準確的預判。否則很難通過。

BOSS攻略:
a) 該BOSS活動范圍較大,主要考驗的是隊伍成員的整體跑位,因為TANK需要一直建立仇恨,DPS與治療需要註意自己的跑位。 TANK盡量將BOSS拉到90度的角落裡,減少BOSS隨機仇恨技能的傷害影響范圍。
b) DPS背後輸出或者兩側輸出,註意BOSS要釋放的技能,基本都能提前預判出來。
c) 治療註意自保,盡量最遠距離治療,因為BOSS的移動范圍很大,所以治療離得近很容易會被攻擊到。
d) 將BOSS拉到角落裡後註意叫下毒蟲,TANK小范圍移動躲開毒蟲覆蓋范圍。否則可能在成場內毒蟲太多,躲閃路徑不足的情況。
e) 作為38級難度最高的副本,對於基礎的屬性也有一定的要求,所以盡量將裝備強化的等級提高,再去進行挑戰。
(6)副本掉落套裝說明:
套裝名稱:迷惑套裝(普通)/魅惑套裝(稀有),外形是一樣的,屬性不同。

暫無評論
要發表評論,您必須先 登入