魔獸世界的烹飪是玩傢們日常使用非常多的專業,想做好的極品藥劑的話,就必須要各種材料,懷舊服的很多材料非常重要都非常強力,很多玩傢想知道魔獸世界懷舊服草藥學練級,來看看懷舊服草藥學沖級攻略。
《魔獸世界》懷舊服草藥學沖級攻略

經典舊世中草藥的種類有:銀葉草、寧神花、地根草、魔皇草、石南草、雨燕草(伴生於魔皇草和石南草)、荊棘藻、跌打草、野鋼花、墓地苔、皇血草、活根草、
枯葉草、金棘草、卡德加的胡須、冬刺草、火焰花、紫蓮花、阿爾薩斯之淚、野葡萄藤(伴生於紫蓮花 )、太陽草、盲目草、幽靈菇、
黃金參、格羅姆之血、夢葉草、山鼠草、瘟疫花、冰蓋草、黑蓮花 。
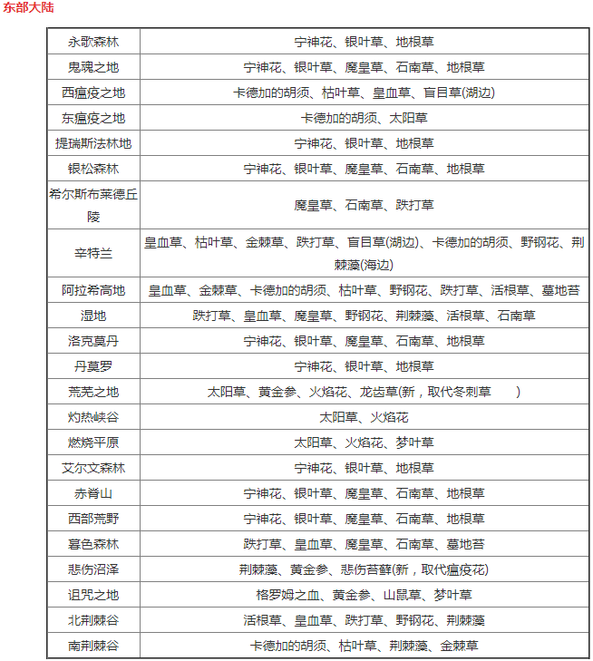
以下是草點的分佈:
《技能等級 1 》《寧神花》 主要分佈於各種族出身地、新手村的地圖
《技能等級 1 》《銀葉草》 主要分佈於各種族出身地、新手村的地圖
《技能等級 15》《地根草》 主要分佈於新手村的地圖的山坡、巖石、峭壁區域
《技能等級 50》《魔皇草》 主要分佈於10~20級的地圖平原
《技能等級 75》《石南草》 主要分佈於10~30級的地圖,多生長於樹下。如貧瘠之地、石爪山脈、希爾斯佈萊德丘陵
《伴 生 草 藥》《雨燕草》 是石南草和魔皇草的伴生草藥(盜賊的菊花茶就需要他)
《技能等級 85》《荊棘藻》 主要分佈於海岸線及水下
《技能等級100》《跌打草》 主要分佈於10~30級地圖,常見於陰影處。如貧瘠之地、灰谷
《技能等級115》《野鋼花》 主要分佈於20~40級地圖,如貧瘠之地、灰谷、千針石林
《技能等級120》《墓地苔》 主要分佈於各種墓地,如暮色森林烏鴉嶺、剃刀高地、淒涼之地科多獸墳場、血色墓地
《技能等級125》《皇血草》 主要分佈於20~40級地圖的平原、丘陵,如暮色森林、濕地、阿拉希高地
《技能等級150》《活根草》 主要分佈於30~40級地圖,生長在水邊,比如濕地、阿拉希高地、暮色森林
《技能等級160》《枯葉草》 主要分佈於30~40級地圖的灌木叢中,比如荊棘谷、阿拉希高地、悲傷沼澤
《技能等級170》《金棘草》 主要分佈於35~50級地圖的巖石、山崖處,如阿拉希高地、悲傷沼澤、荒蕪之地
《技能等級185》《卡德加的胡須》 主要分佈於35~50級地圖的樹下,如阿拉希高地、荊棘谷、悲傷沼澤
《技能等級195》《冬刺草》 主要分佈於高特蘭克山脈
《技能等級205》《火焰花》 主要分佈於沙漠貧瘠地圖,如納塔利斯、荒蕪之地
《技能等級210》《紫蓮花》 主要分佈於建築廢墟附近,如塔納利斯、艾薩拉
《伴 生 草 藥》《野葡萄藤》 是紫蓮花的伴生草藥,荊棘谷、辛特蘭的巨魔也會掉落
《技能等級230》《太陽草》 主要分佈於40+的地圖上出現,如辛特蘭、艾薩拉、安戈洛環形山
《技能等級235》《盲目草》 主要分佈於沼澤附近,如悲傷沼澤、安戈洛環形山
《技能等級245》《幽靈菇》 主要分佈於僅生長於洞穴中
《技能等級250》《格羅姆之血》 主要分佈於惡魔出現的地圖,如淒涼之地、費伍德森林、詛咒之地
《技能等級255》《阿爾薩斯之淚》 主要分佈於東、西瘟疫之地、費伍德森林
《技能等級260》《黃金參》 主要分佈於50+級的地圖,如艾薩拉、安戈洛環形山
《技能等級270》《夢葉草》 主要分佈於50+級的地圖,如艾薩拉、安戈洛環形山、費伍德森林、冬泉谷
《技能等級280》《山鼠草》 主要分佈於50+級地圖的山巖、峭壁處艾薩拉、安戈洛環形山、東瘟疫之地
《技能等級285》《瘟疫花》 主要分佈於東、西瘟疫之地、費伍德森林
《技能等級290》《冰蓋草》 主要分佈於冬泉谷
《技能等級300》《黑蓮花》 主要分佈於燃燒平原、冬泉谷、希利蘇斯、東瘟疫之地
補充:
血藤:祖爾格拉佈,挖草藥出,但是身上必須有祖爾格拉佈的顱骨堆裡開出的血鐮刀才行。


暫無評論
要發表評論,您必須先 登入