感謝您一直以來的關註與支持~
10月17日9:00更新後——
上古神話系列全新英靈登場,期間召喚概率UP!
全新上古神話系列英靈
『後羿』(★★★★★)

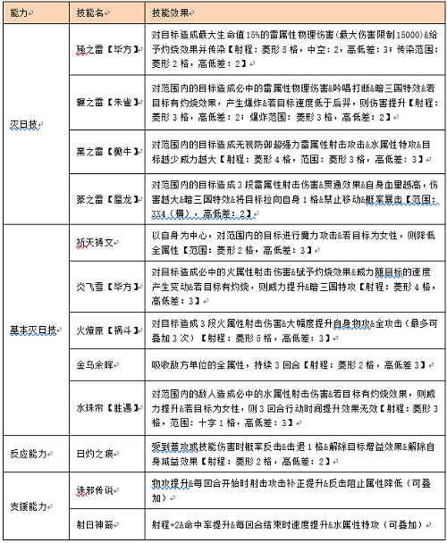
新英靈介紹
推薦職業:滅日之弓(第1職業)
推薦基本能力:基本滅日技(第1職業:滅日之弓)
推薦反應能力:日灼之痕(第1職業:滅日之弓)
效果:受到普攻或技能傷害時概率反擊&擊退1格&解除目標增益效果&解除自身減益效果【射程:菱形2格,高低差:2】
推薦支援能力:誅邪傳說(第1職業:滅日之弓)
效果:物攻提升&每回合開始時射擊攻擊補正提升&反擊阻止屬性降低(可疊加)
推薦支援能力:射日神箭(第1職業:滅日之弓)
效果:射程+2&命中率提升&每回合結束時速度提升&水屬性特攻(可疊加)
後羿專屬職業『滅日之弓』介紹

後羿專屬武具『落日神弓』介紹
可以在活動副本『神域』中獲得後羿專屬武具『落日神弓』的武具碎片,收集碎片可以煉成武具!
且後羿裝備『落日神弓』後可以使用專屬奧義“九箭射日”!
九箭射日:對范圍內的敵方單位造成無視防禦必中的雷屬性射擊傷害&范圍內人數越多傷害越高&移動力-2&攻擊禁止&目標存在任一的異常狀態,傷害大幅度提升&概率暴擊&水屬性特攻【射程:菱形5格,中空:1,范圍:菱形3格,高低差:3】
『後羿』真理開眼開放

具體活動詳情請以遊戲內為準
祝您遊戲愉快!
——巴貝爾大陸煉金術協會
暫無評論
要發表評論,您必須先 登入